企業向けソフトウェアソリューションを提供する株式会社テンダ(本社/東京都豊島区、代表取締役社長/中村 繁貴、以下「テンダ」)は、RPA導入課題解決のソリューションプラットフォームの最新版「D-Analyzer 2.0.0」を本日リリースしました。
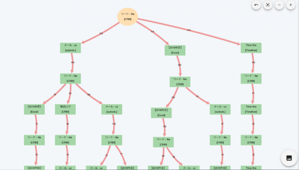
「D-Analyzer 2.0.0」では、取得した操作ログを集計・分析して、任意の作業ラベルを始点としたフローチャートの抽出表示が可能になります。
この機能によって、お客様は選択した作業ラベルに紐づく作業を1つの固まりとして可視化することが可能ですので、RPAに適した実施頻度の高い作業の抽出が簡単になります。
また、フローチャート内ノードの全文字表示や作業時間、作業回数といった情報を追加したCSV出力機能など、利便性向上の機能強化も対応しています。
「D-Analyzer 2.0.0」では、取得した操作ログを集計・分析して、任意の作業ラベルを始点としたフローチャートの抽出表示が可能になります。
この機能によって、お客様は選択した作業ラベルに紐づく作業を1つの固まりとして可視化することが可能ですので、RPAに適した実施頻度の高い作業の抽出が簡単になります。
また、フローチャート内ノードの全文字表示や作業時間、作業回数といった情報を追加したCSV出力機能など、利便性向上の機能強化も対応しています。
/【任意の作業ラベルから表示させるフローチャート画面】/
■D-Analyzeとは
D-Analyzerは、利用するお客様の操作ログデータを収集する「D-Analyzer Client」(収集処理)と、収集したログデータを分析・可視化する管理用「D-Analyzer Server」(分析処理)から構成されるRPA導入支援ソリューションプラットフォームとなっています。
D-Analyzerの活用により、ボトルネックになっている作業の抽出やRPA化に適した業務の判断を短時間で簡単に実行することができます。
URL:https://www.tepss.com/danalyzer/
■今後の方向性
テンダは、ワークスタイル変革に対し、お客様へサービスの拡大を柔軟かつ積極的に行っていきます。また、今後もお客さまのご要望を取り入れた製品計画を充実させ、幅広くご利用いただけるサービスやソリューションを提供していきます。
<株式会社テンダの概要>
【本社所在地】東京都豊島区東池袋3-1-1 サンシャイン60(57F)
【設 立】1995年6月1日
【代表者】代表取締役 社長 中村 繁貴
【資本金】1億円
【事業内容】ビジネスプロダクト事業、Webソリューション事業、クリエイティブ事業、
オンラインゲーム事業
【URL】https://www.tenda.co.jp/
取材に関するお問い合わせ
株式会社テンダ
広報:和田、三品
TEL03-3590-4110 / FAX 03-3590-4200 pr@tenda.co.jp
■D-Analyzeとは
D-Analyzerは、利用するお客様の操作ログデータを収集する「D-Analyzer Client」(収集処理)と、収集したログデータを分析・可視化する管理用「D-Analyzer Server」(分析処理)から構成されるRPA導入支援ソリューションプラットフォームとなっています。
D-Analyzerの活用により、ボトルネックになっている作業の抽出やRPA化に適した業務の判断を短時間で簡単に実行することができます。
URL:https://www.tepss.com/danalyzer/
■今後の方向性
テンダは、ワークスタイル変革に対し、お客様へサービスの拡大を柔軟かつ積極的に行っていきます。また、今後もお客さまのご要望を取り入れた製品計画を充実させ、幅広くご利用いただけるサービスやソリューションを提供していきます。
<株式会社テンダの概要>
【本社所在地】東京都豊島区東池袋3-1-1 サンシャイン60(57F)
【設 立】1995年6月1日
【代表者】代表取締役 社長 中村 繁貴
【資本金】1億円
【事業内容】ビジネスプロダクト事業、Webソリューション事業、クリエイティブ事業、
オンラインゲーム事業
【URL】https://www.tenda.co.jp/
取材に関するお問い合わせ
株式会社テンダ
広報:和田、三品
TEL03-3590-4110 / FAX 03-3590-4200 pr@tenda.co.jp



