株式会社ワールドワイド・アイピー・コンサルティングジャパン (以下「WWIP」 : 東京都港区)は、国家薬品監督管理局(以下、NMPAと称す)による発表「歯磨き粉は“歯の成長を促進する”“虫歯を修復する”神器ではない」と、消費者に注意を促す通知が公表に関して、NMPAが発表した注目すべきポイントを翻訳、日本企業へ向けた弊社見解をまとめ、7月21日に公開しました。HP:https://wwip.co.jp/news0721/
当該プレスリリースでは、NMPAは以下のように消費者に対し注意を呼びかけています。
最近、「幼児の歯の成長を促進する」、「虫歯を修復する」、「歯の隙間を埋める」、「緩んだ歯を安定させる」、さらには「歯を再生する」といった効果を謳った歯磨き粉が市販されているようだ。歯磨き粉は医薬品ではなく、病気を治すものでもなく、上記のような効果を主張する科学的根拠もない。
歯磨き粉は虫歯などの口腔疾患の予防に重点を置くべきであり、口腔衛生と食習慣の維持、定期的な口腔内検診、合理的な歯磨き製品の選択を推奨する。歯磨き粉が口腔疾患を治療するという誤った情報を信じないこと。
歯磨き粉に関しては未だ確定版の法規が発表されていませんが、2021年1月6日、NMPA化粧品監督管理部は「歯磨き粉登記資料規範に関する法規文書の意見募集稿」を発表し、歯磨き粉の製品登記、原料処方、効能評価、効能表示、販売包装など、多くの側面から登記要件を示しています。
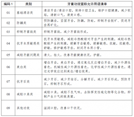
当該意見募集稿によると、歯磨き粉の効果効能は、「基本的なクリーニング、虫歯予防、歯垢抑制、歯の知覚過敏、歯肉トラブル軽減、ホワイトニング、歯石防止、口臭軽減、その他の効果」の9つに分類されています。(下図参照 出典:歯磨き粉登記資料規範 意見募集稿)
当該プレスリリースでは、NMPAは以下のように消費者に対し注意を呼びかけています。
最近、「幼児の歯の成長を促進する」、「虫歯を修復する」、「歯の隙間を埋める」、「緩んだ歯を安定させる」、さらには「歯を再生する」といった効果を謳った歯磨き粉が市販されているようだ。歯磨き粉は医薬品ではなく、病気を治すものでもなく、上記のような効果を主張する科学的根拠もない。
歯磨き粉は虫歯などの口腔疾患の予防に重点を置くべきであり、口腔衛生と食習慣の維持、定期的な口腔内検診、合理的な歯磨き製品の選択を推奨する。歯磨き粉が口腔疾患を治療するという誤った情報を信じないこと。
歯磨き粉に関しては未だ確定版の法規が発表されていませんが、2021年1月6日、NMPA化粧品監督管理部は「歯磨き粉登記資料規範に関する法規文書の意見募集稿」を発表し、歯磨き粉の製品登記、原料処方、効能評価、効能表示、販売包装など、多くの側面から登記要件を示しています。
当該意見募集稿によると、歯磨き粉の効果効能は、「基本的なクリーニング、虫歯予防、歯垢抑制、歯の知覚過敏、歯肉トラブル軽減、ホワイトニング、歯石防止、口臭軽減、その他の効果」の9つに分類されています。(下図参照 出典:歯磨き粉登記資料規範 意見募集稿)
上記の分類は意見募集稿時(2021年1月6日)のものであり、確定版では多少調整される可能性があるものの、NMPAが指定したこのような効能以外の効能を主張する製品は、程度の差こそあれ、行政による規制リスクにさらされる可能性があるため注意が必要です。
弊社では、今後もNMPAの関連施策をフォローアップし、歯磨き粉の確定版法規が発表され次第、全文翻訳し有料販売する予定です。
<本件に関するお問い合わせ>
株式会社WWIPコンサルティングジャパン
TEL : 03-6206-1723
Email: official@wwip.co.jp
弊社では、今後もNMPAの関連施策をフォローアップし、歯磨き粉の確定版法規が発表され次第、全文翻訳し有料販売する予定です。
<本件に関するお問い合わせ>
株式会社WWIPコンサルティングジャパン
TEL : 03-6206-1723
Email: official@wwip.co.jp



