先進技術を活用したシステムインテグレーション事業を展開するスマートスケープ株式会社 (本社:東京都港区、代表取締役:吉田 隆、以下:スマートスケープ)は、realvirtual GmbH(本社:ドイツ、CEO:Thomas Strigl、以下:realvirtual)と代理店契約を締結し、realvirtualが開発するUnity(※)プラグイン「realvirtual.io」のオプションライセンス「realvirtual.io AI Builder」を、2024年12月5日(木)より販売開始します。
また、2025年1月22日から東京ビッグサイトで開催されるスマート工場EXPOで、「realvirtual.io AI Builder」のデモを初展示いたします。
※Unity:ユニティ・テクノロジーズ社が開発したゲーム開発プラットフォーム
また、2025年1月22日から東京ビッグサイトで開催されるスマート工場EXPOで、「realvirtual.io AI Builder」のデモを初展示いたします。
※Unity:ユニティ・テクノロジーズ社が開発したゲーム開発プラットフォーム
◆ realvirtual.ioとは
「realvirtual.io」は、デジタルツインを簡単に作成することができます。シミュレーション、3D HMI、バーチャルコミッショニングの開催を支援するUnityプラグインです。Unityのリアルタイム3Dエンジンをベースに「物理シミュレーション」、「ゲーミングパフォーマンス」を備えており、工場などのロボットや機械のシミュレーションをUnity上で簡単に実現することができ、大幅なコスト削減が可能です。
製品紹介ページ: https://www.smartscape.co.jp/top/products/realvirtual-io/
◆ realvirtual.io AI Builderとは
Unity上で簡単&スピーディにAIトレーニング可能なrealvirtual.ioのオプションライセンスです。realvirtual.io AI Builderを活用することにより、ロボットなどの実機をセットアップすることなく、デジタルツイン上でAIトレーニングが可能となり、安全性の向上、コスト削減、手戻り防止を期待することができます。
◆ ワンクリックで実行可能な3つのステップ
1. 教師データの作成
Unity上に学習させたいCADデータを取り込み、画像データを生成します。約5分で1000枚の画像データを生成できます。
2. 学習
生成した画像データをもとに、YOLO(You Only Look Once)モデルを利用してトレーニングを実施します。
トレーニングは約15分で完了し、作成されたトレーニングデータは、様々なプラットフォーム間で交換可能なONNXモデルでエクスポートされます。
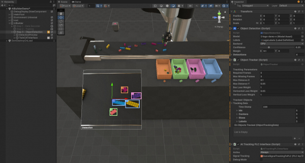
3. デジタルツイン上でモデルのテスト
デジタルツイン上でリアルタイムにオブジェクト検出を実行し、精度とパフォーマンスを評価します。
「realvirtual.io」は、デジタルツインを簡単に作成することができます。シミュレーション、3D HMI、バーチャルコミッショニングの開催を支援するUnityプラグインです。Unityのリアルタイム3Dエンジンをベースに「物理シミュレーション」、「ゲーミングパフォーマンス」を備えており、工場などのロボットや機械のシミュレーションをUnity上で簡単に実現することができ、大幅なコスト削減が可能です。
製品紹介ページ: https://www.smartscape.co.jp/top/products/realvirtual-io/
◆ realvirtual.io AI Builderとは
Unity上で簡単&スピーディにAIトレーニング可能なrealvirtual.ioのオプションライセンスです。realvirtual.io AI Builderを活用することにより、ロボットなどの実機をセットアップすることなく、デジタルツイン上でAIトレーニングが可能となり、安全性の向上、コスト削減、手戻り防止を期待することができます。
◆ ワンクリックで実行可能な3つのステップ
1. 教師データの作成
Unity上に学習させたいCADデータを取り込み、画像データを生成します。約5分で1000枚の画像データを生成できます。
2. 学習
生成した画像データをもとに、YOLO(You Only Look Once)モデルを利用してトレーニングを実施します。
トレーニングは約15分で完了し、作成されたトレーニングデータは、様々なプラットフォーム間で交換可能なONNXモデルでエクスポートされます。
3. デジタルツイン上でモデルのテスト
デジタルツイン上でリアルタイムにオブジェクト検出を実行し、精度とパフォーマンスを評価します。
学習したデータをもとに、デジタルツイン上に流れる部品を画像認識により自動的にアノテーションし、サイズごとにカテゴリ分けします。
カテゴリ分けされた部品をロボットがピッキングし、サイズごとに仕分けを行い、学習結果の精度検証を行えます。
*AIトレーニングの実施時間は実行環境の処理能力に依存します
様々なAIトレーニングシナリオに合わせることにより、複雑なシステムを簡単にシミュレーションすることが可能になります。
◆ realvirtual.io サポート強化
スマートスケープは、realvirtual.io のライセンス販売から導入支援、教育サービスまで、しっかりと日本語でサポートいたします。各種サービスの提供、デジタル化をご支援いたします。
● realvirtual.io ライセンスの販売および日本語による教育サービスの提供
● realvirtual.io を活用した各種インタフェースの開発
● デジタルツイン開発、プロジェクト支援等に関するコンサルティングサービスの提供
◆ デモ出展情報
スマート工場EXPO
会期:2025年1月22日(水)~25日(金)
会場:東京ビッグサイト
URL:https://www.fiweek.jp/tokyo/ja-jp/about/sfe.html
◆ realvirtual GmbHについて
社名 :realvirtual GmbH
CEO :Thomas Strigl
所在地 :ドイツ ジンスハイム(本社)
URL :https://realvirtual.io/ja
■スマートスケープ株式会社について
スマートスケープ株式会社は、「誰もが簡単に情報にアクセスし、簡単に理解できる。」世界を創り出すことを目指し、わかりづらいものを、わかりやすくするIT技術を世界に提供いたします。
社名 :スマートスケープ株式会社
代表取締役 :吉田 隆
設立 :2003年2月18日
所在地 :東京都港区港南1-8-40 A-PLACE品川8F
従業員数 :137名
資本金 :3,500万円
事業内容 :情報通信関連技術の研究開発、受託開発、販売ならびに情報通信関連技術を用いた
コンサルタント業務
関連企業 :スマートエンジニア株式会社、スマートインプリメント株式会社、スマートホールディングス株式会社
U R L :https://www.smartscape.co.jp/
<商品に関する問合せ先>
スマートスケープ株式会社
デジタルエンジニアリング事業部 ビジネス開発部
E-mail: 3dpdf@smart-group.co.jp
*AIトレーニングの実施時間は実行環境の処理能力に依存します
様々なAIトレーニングシナリオに合わせることにより、複雑なシステムを簡単にシミュレーションすることが可能になります。
◆ realvirtual.io サポート強化
スマートスケープは、realvirtual.io のライセンス販売から導入支援、教育サービスまで、しっかりと日本語でサポートいたします。各種サービスの提供、デジタル化をご支援いたします。
● realvirtual.io ライセンスの販売および日本語による教育サービスの提供
● realvirtual.io を活用した各種インタフェースの開発
● デジタルツイン開発、プロジェクト支援等に関するコンサルティングサービスの提供
◆ デモ出展情報
スマート工場EXPO
会期:2025年1月22日(水)~25日(金)
会場:東京ビッグサイト
URL:https://www.fiweek.jp/tokyo/ja-jp/about/sfe.html
◆ realvirtual GmbHについて
社名 :realvirtual GmbH
CEO :Thomas Strigl
所在地 :ドイツ ジンスハイム(本社)
URL :https://realvirtual.io/ja
■スマートスケープ株式会社について
スマートスケープ株式会社は、「誰もが簡単に情報にアクセスし、簡単に理解できる。」世界を創り出すことを目指し、わかりづらいものを、わかりやすくするIT技術を世界に提供いたします。
社名 :スマートスケープ株式会社
代表取締役 :吉田 隆
設立 :2003年2月18日
所在地 :東京都港区港南1-8-40 A-PLACE品川8F
従業員数 :137名
資本金 :3,500万円
事業内容 :情報通信関連技術の研究開発、受託開発、販売ならびに情報通信関連技術を用いた
コンサルタント業務
関連企業 :スマートエンジニア株式会社、スマートインプリメント株式会社、スマートホールディングス株式会社
U R L :https://www.smartscape.co.jp/
<商品に関する問合せ先>
スマートスケープ株式会社
デジタルエンジニアリング事業部 ビジネス開発部
E-mail: 3dpdf@smart-group.co.jp



