[NASDAQ: MCHP] - 5G技術では、パケット交換ネットワーク全体で4Gよりも10倍高精度に時刻を同期させる必要があります。Microchip Technology Inc.(日本法人: 東京都港区浜松町、代表: 吉田洋介 以下Microchip社)は本日、広く採用されており信頼性が高い同社のIEEE(R) 1588 PTPおよびクロックリカバリ アルゴリズム ソフトウェア モジュールと組み合わせる事で5G性能を達成できるシングルチップ高集積低消費電力マルチチャンネルICを発表しました。
「Microchip社のZL3073x/63x/64xネットワーク同期プラットフォーム(https://www.microchip.com/wwwproducts/en/ZL30735)は高度な計測、校正、調整機能を実装する事で、ネットワーク機器の時間誤差を大幅に低減し、最も厳しい5G要件を満たします」とMicrochip社タイミングおよびコミュニケーションズ部門副社長のRami Kanamaは述べています。「必要なチャンネル密度を実装するための独自の柔軟なアーキテクチャと高性能低ジッタ シンセサイザが5G RAN (Radio Access Network)のタイミングカード、ラインカード、RU (Radio Unit)、CU (Centralized Unit)、DU (Distributed Unit)の設計を容易にします。」
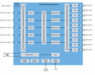
Microchip社独自の計測、校正、調整機能を使うと、ITU-T (International Telecommunication Union - Telecommunication)規格G.8273.2 Class C (|TE| 30ns以下)と新たなClass D (|TEL| 5ns以下)の時間誤差要件を満たす5Gシステムを開発できます。本アーキテクチャはコンパクトな9 x 9 mmのパッケージと0.9 Wの消費電力で最大5本のDPLL(デジタル位相ロックループ) チャンネル、占有基板面積の削減、消費電力とシステム複雑さの低減を実現しています。
5つの超低ジッタ シンセサイザを備えた本プラットフォームを使うと、最新の5G RU、DU、CUシステムの高速インターフェイスに必要な100 fsの実効(rms)ジッタ性能を実現できます。
Microchip社のネットワーク同期プラットフォーム ソフトウェアにはZLS30730高性能アルゴリズムとZLS30390 IEEE 1588-2008プロトコル エンジンが含まれます。どちらも、高精度タイミング機能を必要とする3G、4G、5Gネットワークで幅広く使われています。
Microchip社のZL3073x/63x/64xネットワーク同期プラットフォームは、OX-601 OCXO(https://www.microsemi.com/product-directory/5481)(恒温槽型水晶振動子オシレータ)等の高精度5Gオシレータ ファミリとシームレスに結合し、5Gネットワーク事業者にトータルシステム ソリューションを提供します。
クロック生成、ファンアウト バッファ、ジッタ減衰器ソリューション、水晶振動子、MEMSオシレータを含む幅広いタイミングおよびクロック ソリューション ポートフォリオに加え、Microchip社はEthernet PHY(物理層)デバイスファミリも提供しています。
開発ツール
Microchip社はGUI(グラフィカル ユーザ インターフェイス) ソフトウェア、評価用ボード、アプリケーション ノート、その他設計サポートツールを提供しています。
在庫/供給状況
Microchip社のZL3073x/63x/64xネットワーク同期プラットフォームは本日より量産受注を開始いたします。IEEE 1588 PTPと同期アルゴリズム ソフトウェア モジュールは、ライセンス条件に基づいてダウンロードで提供いたします。
詳細はMicrochip社または正規代理店にお問い合わせください。
リソース
高画質の写真は報道関係専用窓口までお問い合わせ頂くか、Flickrでご覧ください。
● アプリケーション画像: https://www.flickr.com/photos/microchiptechnology/51306164402/
● ブロック図: https://www.flickr.com/photos/microchiptechnology/51307098488/
Microchip Technology社について
Microchip Technology社(以下、Microchip社)はスマート、コネクテッド、セキュアな組み込み制御ソリューションのトッププロバイダです。使いやすい開発ツールと包括的な製品ポートフォリオにより、リスクを低減する最適な設計を作成し、総システムコストの削減、迅速な商品化を実現できます。Microchip社は産業、車載、民生、航空宇宙と防衛、通信、コンピューティングの市場で120,000社を超えるお客様にソリューションを提供しています。Microchip社は本社をアリゾナ州チャンドラーに構え、優れた技術サポート、確かな納期、高い品質を提供しています。詳細はMicrochip社ウェブサイト(http://www.microchip.com)をご覧ください。
詳細については、以下にお問い合わせください。
Daphne Yuen (Microchip社): daphne.yuen@microchip.com
「Microchip社のZL3073x/63x/64xネットワーク同期プラットフォーム(https://www.microchip.com/wwwproducts/en/ZL30735)は高度な計測、校正、調整機能を実装する事で、ネットワーク機器の時間誤差を大幅に低減し、最も厳しい5G要件を満たします」とMicrochip社タイミングおよびコミュニケーションズ部門副社長のRami Kanamaは述べています。「必要なチャンネル密度を実装するための独自の柔軟なアーキテクチャと高性能低ジッタ シンセサイザが5G RAN (Radio Access Network)のタイミングカード、ラインカード、RU (Radio Unit)、CU (Centralized Unit)、DU (Distributed Unit)の設計を容易にします。」
Microchip社独自の計測、校正、調整機能を使うと、ITU-T (International Telecommunication Union - Telecommunication)規格G.8273.2 Class C (|TE| 30ns以下)と新たなClass D (|TEL| 5ns以下)の時間誤差要件を満たす5Gシステムを開発できます。本アーキテクチャはコンパクトな9 x 9 mmのパッケージと0.9 Wの消費電力で最大5本のDPLL(デジタル位相ロックループ) チャンネル、占有基板面積の削減、消費電力とシステム複雑さの低減を実現しています。
5つの超低ジッタ シンセサイザを備えた本プラットフォームを使うと、最新の5G RU、DU、CUシステムの高速インターフェイスに必要な100 fsの実効(rms)ジッタ性能を実現できます。
Microchip社のネットワーク同期プラットフォーム ソフトウェアにはZLS30730高性能アルゴリズムとZLS30390 IEEE 1588-2008プロトコル エンジンが含まれます。どちらも、高精度タイミング機能を必要とする3G、4G、5Gネットワークで幅広く使われています。
Microchip社のZL3073x/63x/64xネットワーク同期プラットフォームは、OX-601 OCXO(https://www.microsemi.com/product-directory/5481)(恒温槽型水晶振動子オシレータ)等の高精度5Gオシレータ ファミリとシームレスに結合し、5Gネットワーク事業者にトータルシステム ソリューションを提供します。
クロック生成、ファンアウト バッファ、ジッタ減衰器ソリューション、水晶振動子、MEMSオシレータを含む幅広いタイミングおよびクロック ソリューション ポートフォリオに加え、Microchip社はEthernet PHY(物理層)デバイスファミリも提供しています。
開発ツール
Microchip社はGUI(グラフィカル ユーザ インターフェイス) ソフトウェア、評価用ボード、アプリケーション ノート、その他設計サポートツールを提供しています。
在庫/供給状況
Microchip社のZL3073x/63x/64xネットワーク同期プラットフォームは本日より量産受注を開始いたします。IEEE 1588 PTPと同期アルゴリズム ソフトウェア モジュールは、ライセンス条件に基づいてダウンロードで提供いたします。
詳細はMicrochip社または正規代理店にお問い合わせください。
リソース
高画質の写真は報道関係専用窓口までお問い合わせ頂くか、Flickrでご覧ください。
● アプリケーション画像: https://www.flickr.com/photos/microchiptechnology/51306164402/
● ブロック図: https://www.flickr.com/photos/microchiptechnology/51307098488/
Microchip Technology社について
Microchip Technology社(以下、Microchip社)はスマート、コネクテッド、セキュアな組み込み制御ソリューションのトッププロバイダです。使いやすい開発ツールと包括的な製品ポートフォリオにより、リスクを低減する最適な設計を作成し、総システムコストの削減、迅速な商品化を実現できます。Microchip社は産業、車載、民生、航空宇宙と防衛、通信、コンピューティングの市場で120,000社を超えるお客様にソリューションを提供しています。Microchip社は本社をアリゾナ州チャンドラーに構え、優れた技術サポート、確かな納期、高い品質を提供しています。詳細はMicrochip社ウェブサイト(http://www.microchip.com)をご覧ください。
詳細については、以下にお問い合わせください。
Daphne Yuen (Microchip社): daphne.yuen@microchip.com



